Aktuelles
Aufbau oder Umstellung eines QM – Wie lange dauert das eigentlich?

Auch mit e@sy process ist die Frage trotz „easy“ nicht einfach zu beantworten. Weniger wichtig als die Dauer der Umstellung ist die Zielsetzung, die damit verbunden ist. Ein QMS sollte authentisch, lebendig und akzeptiert sein. Wer ein solches Projekt zu ambitioniert angeht, manövriert sich aus der idealen Projektlinie raus und sorgt für unnötige Unstimmigkeiten.
Revision ISO 9001

GoBD mit e@sy process
Webcast zu unserer Basisanwendung

- eine neue Form des Prozessmanagements kennenlernen wollen,
- gern Wissen teilen,
- ein lebendiges und agiles Qualitätsmanagementsystem führen wollen und
- erleben wollen, wie einfach ein QMS aufgebaut sein kann, ohne sich dabei im Funktionsumfang einschränken zu müssen.
Die 72-Stunden-Regel

e@sy process als Cloud-Lösung

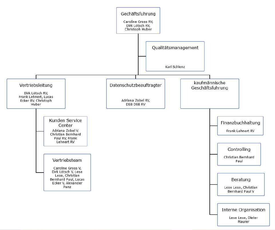
Organigramm - e@sy process

Mehraufwand reduzieren mit e@sy process
Bei den Vorüberlegungen zur Einführung eines Qualitätsmanagementsystems (QMS) steht am Anfang häufig eine gewisse Unsicherheit im Raum, die oftmals durch den erforderlichen Einarbeitungsaufwand, aber auch die möglichen Investitionen verschärft wird.
Was dabei nicht vergessen werden darf: Ein Unternehmen hat, gerade ohne ein vernünftiges QMS, einen erheblichen Mehraufwand, der niemals hinterfragt und damit einfach akzeptiert wird.
Easy13485 - QMS für Medizinprodukte auf Basis von e@sy process
Sofern ein QMS gänzlich neu aufgebaut werden soll, ist es häufig hilfreich, eine Orientierung zu erhalten und ein Referenzmodell für die eigene Branche nutzen zu können. Unser Partner IPP Dr. Klügl aus Nürnberg hat hier für Unternehmen im Bereich Medizintechnik eine Lösung und bietet ein Referenzmodell für die Einführung eines QMS nach ISO 13485 auf Basis unserer Anwendung e@sy process an.
Kanban - Impulsvortrag im DGQ Regionalkreis Niederrhein
Was bedeutet eigentlich Kanban, welche Grundlagen sind hierfür erforderlich und wie kann ich Kanban am besten für mich und mein Unternehmen nutzen? Über einen Impulsvortrag im DGQ-Regionalkreis Niederrhein am 25. Oktober 2022 haben wir die wichtigsten Punkte hierzu zusammengefasst und im Anschluss die unterschiedlichen Erfahrungen mit dieser Technik ausgetauscht.

QM steht nicht für "quäl mich" - Vortrag auf dem Sommerfest der Netzwerker Dresden
Im Rahmen des Sommerfestes der Netzwerker Dresden GmbH am 22. September 2022 konnte wir den Teilnehmer:innen im Rahmen eines Kurzvortrages vorstellen, wie ein digitales QM die Bereiche Prozess-, Qualitäts- und Wissensmanagement unterstützt.

Neue Mitarbeiter einarbeiten mit e@sy process
Neben dem normalen Einsatz als Qualitätsmanagementsystem, zeichnet sich e@sy process zudem bei der Einarbeitung neuer Mitarbeiter aus. Viele Fragen, die bei neuen Mitarbeitern während ihres Arbeitseinstiegs aufkommen, werden fast selbsterklärend über unsere Software beantwortet.Die e@sy process Methodik

Qualitätsmanagement in der Pflege

Zielemanagement mit e@sy target
Die Einführung eines Qualitätsmanagementsystems ist oftmals mit vielen Neuerungen verbunden. Ein immer sehr schwieriger Punkt dabei ist die schriftliche Formulierung geeigneter Ziele durch die Geschäftsführung. Damit verbunden ist meist eine neue Form der Verbindlichkeit, zu der erst einmal Vertrauen gewonnen und Erfahrung aufgebaut werden muss.
Kanban-Ansicht und Outlook-Benachrichtigungen | Neuerungen

Design und Personalisierung | Neuerungen

Innerhalb der Modelleinstellungen und für jede Prozesskarte können individuelle Farben aktiviert werden. Hier besteht auch die Option, die Farbgebung Ihres Corporate Designs als HTML-Farbcode einzugeben.
Drag & Drop und Schnellerfassung | Neuerungen

Das Diskussionsforum ? | Neuerungen

Neues Versionsupdate mit vielen Neuerungen verfügbar!
